• 首页
  • 关于我们
  • 产品中心
  • 案例
  • 新闻中心
  • 资质证书
  • 联系我们

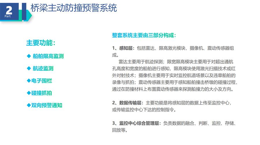
淮朔蚌大桥主动预警系统设计

编辑:磐卫上传时间:2025-12-09浏览:29 次

1765243990210949.jpg

1765243996157380.jpg

联系我们

手机:17701803356

邮箱:2846613962@qq.com

地址:上海市宝山区三门路561号复旦软件园1A02室

磐卫工程技术(上海)有限公司

微信扫一扫

Copyright © 2025 磐卫工程技术(上海)有限公司沪ICP备2025112032号-1 XML 技术支持:上海网站开发